站在天下的高度
好博体育情形 要做零碳无废都会建设者
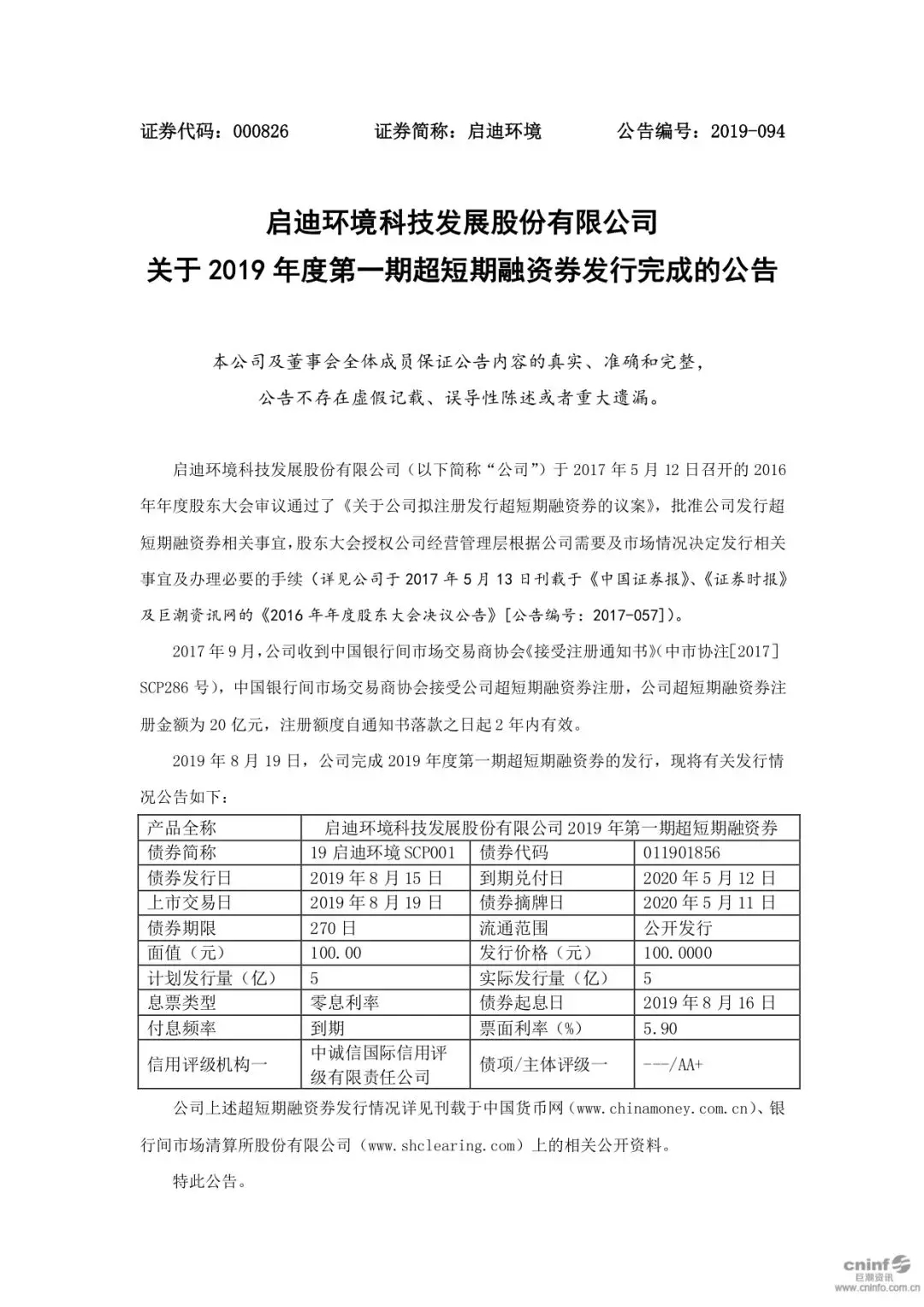
好博体育情形通告,,,,,,,,于2019年8月19日刊行2019年度第一期超短期融资券,,,,,,,,简称:19好博体育情形SCP001,,,,,,,,债券代码:011901856,,,,,,,,刊行总额5亿元,,,,,,,,利率为5.9%,,,,,,,,起息日为2019年8月16日,,,,,,,,兑付日为2020年5月12日,,,,,,,,限期270天。。。。。。。
好博体育果真刊行超短期融资券事项,,,,,,,,已于2017年5月12日召开的2016年年度股东大会审议通过。。。。。。。2017年9月,,,,,,,,公司收到中国银行间市场生意商协会《接受注册通知书》(中市协注[2017]SCP286号),,,,,,,,中国银行间市场生意商协会接受公司超短期融资券注册,,,,,,,,公司超短期融资券注册金额为20亿元,,,,,,,,注册额度自通知书落款之日起2年内有用。。。。。。。
得益于主承销商汉口银行的鼎力大举支持和投资人的起劲加入,,,,,,,,此次超短期融资券的乐成刊行,,,,,,,,充分体现出市场对好博体育情形资质的认可与信任,,,,,,,,也是好博体育情形拓宽融资渠道、优化债务结构的有力行动之一,,,,,,,,提升了企业经济效益,,,,,,,,并在资金方面助力好博体育情形实现高质量生长。。。。。。。
【通告原文如下】
