站在天下的高度
好博体育情形 要做零碳无废都会建设者
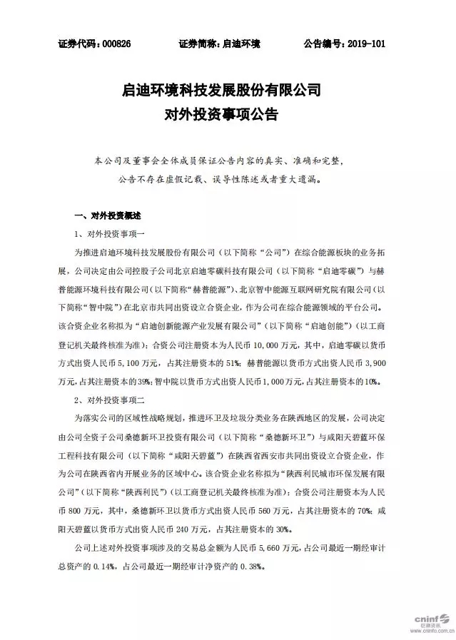
为推进好博体育情形在综合能源板块的营业拓展,,,,,,公司决议由公司控股子公司北京好博体育零碳科技有限公司(以下简称“好博体育零碳”)与赫普能源情形科技有限公司(以下简称“赫普能源”)、北京智中能源互联网研究院有限公司(以下简称“智中院”)在北京市配合出资设立合资企业,,,,,,作为公司在综合能源领域的平台公司。。。。。该合资企业名称拟为“好博体育立异能源工业生长有限公司”(简称“好博体育创能”,,,,,,以工商挂号机关最终批准为准);;;;;;;;其中,,,,,,好博体育零碳占其注册资源的 51%;;;;;;;;赫普能源占其注册资源的39%;;;;;;;;智中院占其注册资源的10%。。。。。
公司于 2019 年 8 月 18 日召开第九届董事会第二十一次聚会,,,,,,审议通过了《关于公司控股子公司与赫普能源情形科技有限公司、北京智中能源互联网研究院有限公司在北京市配合出资设立合资企业的议案》,,,,,,标记着好博体育情形加速综合能源工业结构,,,,,,以“零碳无废建设者”为使命逐步实现环保能源一体化的战略目的。。。。。
【通告原文如下】
